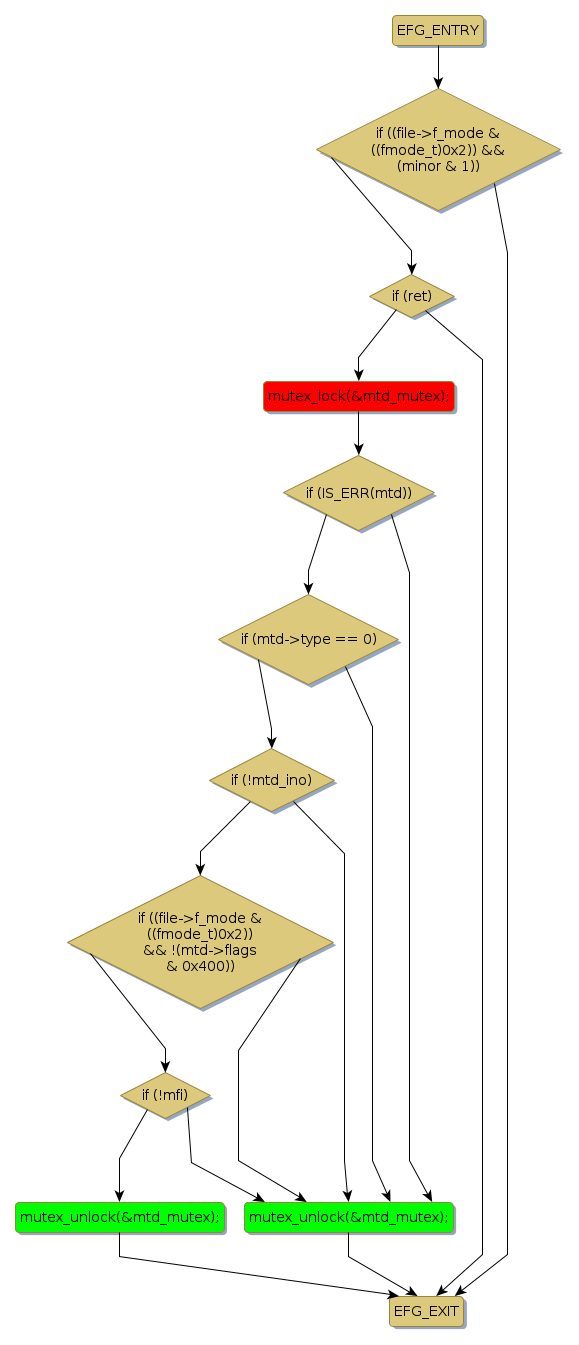
Instance Verification Kit (IVK)
mutex lock @ [2286+23+/linux-3.19-rc1/drivers/mtd/mtdchar.c]
Instance Signature: mtd_mutex
|
The Matching Pair Graph:
|
|
Function Name
|
Control Flow Graph (CFG)
|
Events Flow Graph (EFG)
|
Source Correspondence
|
|
mtdchar_open
|
|
|
[1871+12+/linux-3.19-rc1/drivers/mtd/mtdchar.c]
|